联系我们
 
2026 年湖南工业大学高等学历继续教育本科生学位外语水平考试报名工作通知      湖南工业大学关于2026级高等学历继续教育学生“放弃入学资格”名单的公示      湖南工业大学高等学历继续教育在籍学生2026年春季学期线上平台学习通知(25级、24级、高本23级、22级)      关于湖南工业大学2026级成教学生核对学信网学籍信息工作的通知//附查询步骤      湖南工业大学高等学历继续教育成教在籍学生2025年秋季学期补考通知      湖南工业大学2026届成教预毕业生(2024级高升专、专升本层次)填写《毕业生登记表》通知      湖南工业大学株洲函授站2026春节放假通知      湖南工业大学高等学历继续教育 2026 学年网上自助缴费通知      湖南工业大学高等学历继续教育成教在籍学生2025年秋季学期线上平台正考通知      湖南工业大学2026届元月成人高等教育高升本层次(即2021级)毕业证书领取通知      关于领取2025届湖南工业大学成人学士学位证书的通知      湖南工业大学株洲函授站2026年元旦放假通知      湖南工业大学高等学历继续教育2026级新生缴费注册入学通知      关于授予朱一凡等531名高等学历继续教育本科毕业生学士学位的决定      2025年湖南省成人高考成绩已公布——附查询方式      2025年湖南省成人高考录取结果已公布——附查询方式      湖南省2025年成人高校招生录取控制分数线及征集志愿计划公布时间和考生填报时间      湖南工业大学高等学历继续教育2025秋学期面授教学工作通知      湖南省2025年成人高校招生免试生审核合格名单公示      踏月而来,恭贺华诞——中秋、国庆双节湖南工业大学株洲函授站放假通知      湖南工业大学高等学历继续教育成教在籍学生2025年春季学期补考通知      湖南工业大学高等学历继续教育2025年秋季学期线上平台学习通知      湖南工业大学关于做好2025级学历继续教育学生转专业工作的通知      湖南工业大学2025届夏季成人高等教育高升专、专升本层次(即2023级)毕业证书领取通知      湖南工业大学高等学历继续教育成教在籍学生2025年春季学期线上平台正考通知      湖南工业大学2025年高等学历继续教育学位英语考试成绩查询通知      湖南工业大学株洲函授站2025年端午节放假通知      湖南工业大学2025年高等学历继续教育本科学士学位申请通知      湖南工业大学继续教育学院2023级(专科、专升本)五个学期清考通知      湖南工业大学高等学历继续教育2025春学期面授教学工作通知      2025年湖南工业大学株洲函授站五一劳动节放假通知      湖南工业大学高等学历继续教育2025级新生开学典礼圆满举行      关于举办湖南工业大学继续教育学院2025级新生开学典礼的通知      湖南工业大学高等学历继续教育2025级2025年第一学期线上平台学习通知      湖南工业大学关于对2025级部分高等学历继续教育新生作自愿“放弃入学资格”处理的公示      2025年湖南工业大学株洲函授站清明节放假通知      2025年湖南工业大学高等学历继续教育本科生学位外语水平考试报名工作的通知      关于湖南工业大学2025级成教学生核对学信网学籍信息工作的通知//附查询步骤      湖南工业大学关于2025级高等学历继续教育学生“放弃入学资格”名单的公示      湖南工业大学关于对高等学历继续教育超过最长修业年限学生拟作退学处理的公示      湖南工业大学高等学历继续教育成教在籍学生2025年春季学期线上平台学习通知      湖南工业大学高等学历继续教育成教在籍学生2024年秋季学期补考通知      湖南工业大学高等学历继续教育2025学年网上自助缴费通知      关于领取2024届湖南工业大学成人学士学位证书的通知      湖南工业大学继续教育学院2024秋学期期末考试通知      湖南工业大学高等学历继续教育2025级新生注册入学通知      湖南工业大学高等学历继续教育2024秋学期面授教学工作通知      湘南学院关于给予高等学历继续教育学生张雅梅等570人拟注销学籍处理决定的公示      2024年湖南工业大学株洲函授站国庆节放假通知      湖南工业大学高等学历继续教育2024秋季学期线上平台学习通知      湖南工业大学2024届夏季成人高等教育高升专、专升本层次(即2022级)毕业证书已可领取通知      湖南工业大学继续教育2024春学期期末考试通知(2020级、2021级高本在籍学生)      湖南工业大学继续教育2024春学期期末考试通知(2023级、2024级)      湖南工业大学2024年高等学历继续教育本科生学士学位申请通知      湖南工业大学2024年高等学历继续教育本科生学位英语考试成绩查询通知      我站开展湖南工业大学2024年春季学期高等学历继续教育线下面授课      湖南工业大学高等学历继续教育2024年招生专业      湖南工业大学关于2024春季学期高等学历继续教育面授直播教学的通知      湖南工业大学继续教育学院2022级五个学期清考通知      湖南工业大学继续教育学院2024级新生开学典礼圆满举行      湖南工业大学2024级2024年第一学期线上平台学习通知      关于举办湖南工业大学继续教育学院2024级新生开学典礼的通知      关于湖南工业大学2024级成教学生核对学信网学籍信息工作的通知      湖南工业大学2024年2023级第三学期网络学习通知      湖南工业大学继续教育学院关于2023级、2024级成教学生未在规定时间内缴费处理通知      2024年湖南工业大学高等学历继续教育本科生学位外语水平考试报名通知      湖南工业大学2024年2022级第五学期网络学习考试通知      湖南工业大学2022级、2023级成教在籍学生2023学年补考通知      新岁启程,开工大吉      湖南工业大学株洲函授站2024年春节放假通知      湖南工业大学株洲函授站2024年元旦放假通知      湖南工业大学2023级第一、二学期网络考试通知      湖南工业大学2022级第四学期网络考试通知      湖南工业大学株洲函授站2023年中秋、国庆放假通知      湖南工业大学2023年2022级第四学期网络学习及网络考试通知      湖南工业大学2023年2023级第二学期网络学习通知      湖南工业大学关于做好2023级学历继续教育学生转专业工作的通知      湖南工业大学株洲众兴函授站2023级成教学生开学典礼暨入学教育顺利举行      关于举行2023级成人高等教育学生开学典礼暨入学教育的通知      2023年湖南工业大学高等学历继续教育招生专业(正式确定)      关于领取2023届夏季湖南工业大学成人高等教育毕业证书的通知      湖南工业大学2022级第三学期网络考试通知      湖南工业大学2021级高起本第五学期网络考试通知      2023年湖南工业大学株洲函授站端午节放假通知      湖南工业大学2023级成教学生第一学期线上学习通知      湖南工业大学关于2023级未缴费学生不予注册的公示      2023年湖南工业大学株洲函授站五一劳动节放假通知      湖南省2022年成考成绩查询方式及成人高校招生录取控制分数线已公布      关于2023年湖南工业大学成人学历教育本科生学士学位外语水平考试报名工作的通知      湖南工业大学2023年成人高等学历教育招生专业(已更新)      株洲市2022年成人高等学校招生全国统一考试(延考)温馨提示      湖南工业大学2023年2022级第三学期网络学习通知      关于领取2022届湖南工业大学成人学士学位证书的通知      2023年湖南工业大学株洲函授站开工大吉      2023年湖南工业大学株洲函授站春节放假通知      关于领取2023届元月湖南工业大学高升本毕业证书的通知      湖南工业大学2021级第四学期网络考试通知      湖南工业大学2022级第二学期网络考试通知      湖南工业大学株洲函授站复工通知      关于因疫情影响未能参加我省2022年成人高考的考生申请参加后续考试的公告      关于湖南省株洲市、邵阳市、怀化市、永州市2022年成人高考延期组织考试的公告      谨遵株洲市静默管理规定,居家办公!      湖南省2022年成人高等学校招生全国统一考试考生平安应考告知书      湖南工业大学2022年学位外语考试通知      2022年湖南工业大学株洲函授站国庆节放假通知      2022年湖南工业大学成人学历教育本科生学士学位外语水平考试报名工作的通知      湖南工业大学2022年2022级第一学期补考通知      湖南工业大学2022年2021级第四学期网络学习通知      湖南工业大学2022年2022级第二学期网络学习通知      2022年湖南工业大学株洲函授站中秋节放假通知      2022年成考面授开课通知      函授站关于延期举行2022年“成考面授复习课”的通知      2022年成考复习班课程安排表      广东省历年成人高考录取控制分数线      湖南省历年成人高考录取控制分数线      湖南工业大学2022年成人教育招生专业      湖南工业大学株洲函授站2022届成人高等教育学生毕业典礼今日圆满举行      关于领取2022届夏季湖南工业大学成人高等教育毕业证书的通知      关于举行湖南工业大学2022届成人高等教育学生毕业典礼的通知      湖南工业大学2021级第三学期网络考试通知      湖南工业大学2022级第一学期网络考试通知      2022年湖南工业大学株洲函授站端午节放假通知      湖南工业大学关于对舒志康等163名2022级成人教育新生作“放弃入学资格”处理的公示      关于湖南工业大学2022级成教学生核对学信网学籍信息工作的通知      2022年湖南工业大学2021级第三学期成人高等教育网络平台学习通知      2022年湖南工业大学2022级第一学期成人高等教育网络平台学习通知      关于延期举行2022级湖南工业大学株洲函授站新生开学典礼的通知      2022年湖南工业大学株洲函授站春节放假通知      关于2022届夏季毕业前工作布置通知      关于领取2021届湖南工业大学成人学士学位证书的通知      湖南工业大学成教在籍学生2021年下学期网络考试通知      【重要通知】湖南省2021年成人高考注意事项      2021年函授站国庆节放假通知      2021年函授站中秋节放假通知      湖南工业大学2021年成人学位申请通知      湖南工业大学株洲函授站2021年成人高考复习面授课开讲!      湖南工业大学株洲函授站复工通知      湖南工业大学株洲函授站关于实行线上办公的通知      湖南工业大学株洲函授站2021年成考复习班课程安排表      湖南工业大学继续教育学院网络学习平台教学工作安排的通知      湖南工业大学株洲函授站2021届成人高等教育学生毕业典礼今日圆满举行      关于举行湖南工业大学2021届夏季成教学生毕业典礼的通知      湖南工业大学成人学历教育本科生2021年学士学位外语水平考试成绩查询通知      端午节放假通知      湖南工业大学株洲函授站五一劳动节放假通知      湖南工业大学继续教育学院网络学习平台学习通知      湖南工业大学成人学历教育本科生学士学位外语水平考试报名工作的通知      ​关于核对学信网成教学籍信息工作的通知      2021级成人教育学生开学典礼在湖南工业大学(新校区)顺利举行      关于举行2021级成人高等教育学生开学典礼的通知      湖南工业大学关于2021年成人学位外语预报名的通知      湖南工业大学继续教育学院2019级学员补考在线考试通知      湖南工业大学株洲函授站2021年春节放假通知      关于2021届夏季毕业前工作布置通知      2020年下半年湖南省成人高等教育本科学士学位外语考试成绩查询通知      湖南省2020年成人高考成绩公布查询      关于2020年秋季学期期末考试的通知      2020年成人高考考试时间安排表和注意事项!      砥砺前行,湖南工业大学株洲函授站2020年成人高考复习面授课开讲!      关于做好2020年下半年成人高等教育学士学位外语水平考试报名工作的通知      2020年成考复习面授课开班通知      成人学位授予办法改革!成人教育学士学位外语考试将取消,今年下半年最后一次考试      关于领取2020届夏季成教毕业证的通知      关于函授站端午节放假通知      湖南工业大学继续教育学院2019、2020级学员在线考试通知      关于2020级学生核对学信网成教学籍信息工作的通知       关于2020年成人高考报名的通知      关于“新冠”疫情期间延迟复工的通知      湖南工业大学株洲函授站春节放假通知      2019年湖南成人高考录取分数线公布及查询方法      关于2020届夏季毕业前工作布置通知      广东省2019年成人高考成绩和录取分数线公布      湖南工业大学株洲函授站2019年成人高考复习面授课开讲了!      湖南工业大学株洲函授站2019年成考复习班课程安排表      关于2019年成人高考复习班开班通知      关于对2019届优秀毕业生的表彰决定      关于举行2019届成教夏季毕业生毕业典礼的通知      关于2019年春季学期期末考试的通知      关于核对学信网学籍信息工作的通知      湖南工业大学株洲函授站的微信小程序上线      关于举行2019级成人高等教育学生开学典礼的通知      关于2019年上半年成人高等教育学士学位外语水平考试报名工作通知      关于做好我校成人高等教育学生父母或监护人个人所得税专项附加扣除数据信息核准和补录工作的通知      我校2019年成人高考报名已开始!      关于2019年春节放假通知      关于2019届春季毕业生毕业证书领取的通知      关于元旦放假通知      关于2018年下学期期末考试的通知      关于成教学生学籍管理新规定的通知      2018年中秋、国庆放假通知      关于2018级成教学生更改专业的通知      关于2018年成人高考复习班开班通知      关于2018届夏季毕业生毕业信息上网的通知      关于2018届夏季毕业生毕业证书领取的通知      关于核对学信网学籍信息工作的通知      2018年上半年成人学士学位外语考试成绩已公布      关于2018年春季学期期末考试的通知      湖南工业大学株洲函授站网络学习平台使用说明(学生端)      湖南工业大学2018年成人教育招生专业      关于举行2018级成人高等教育学生开学典礼的通知      2018年成人高等教育招生工作通知      2018年上半年成人高等教育学士学位外语水平考试报名工作的通知      2018年春节放假通知      2017年国庆节放假通知      2017年下半年学位证申请通知      学士学位外语水平考试报名工作的通知      湖南省2017年成人高等学校招生考生信息采集工作实施方案      2017年成人高考考前复习课安排      2017年全国成人高考考试时间安排      湖南省成人高考免试及加分政策      湖南省2017年成人高等学校招生报名条件      2017株洲函授站成人高等学历教育一览表      函授站2017年春季期末在线考试通知      2017年成人高考考前复习班开班通知      2017年成人高考大专专业新增4个      2017年秋季网络教育大专、自考本科注册工作同时启动      2017年毕业典礼通知      我校喜获湖南工业大学“先进办学单位”荣誉称号      2017年“五一”国际劳动节放假通知      2017年4月学位外语考试通知      清明节放假通知      教育部关于印发《高等学历继续教育专业设置管理办法》的通知      教育部办公厅关于启用全国高等学历继续教育专业管理和公共信息服务平台并做好2017年拟招生专业申报工作的通知      学士学位外语水平考试报名工作的通知      关于申报学士学位通知      放假通知      2017届高本毕业生毕业证发放通知      十一国庆放假通知      关于我省2016年下半年成人高等教育学士学位外语水平考试报名工作的通知      2016年湖南成人高考报考通知      湖南工业大学株洲函授站微信公众号上线      2016年上学期课程表      2016年4月学位外语考试的通知      学士学位申请通知      春节快乐      考试及毕业生论文指导课安排      毕业生登记表      2016届毕业生毕业论文指导老师分配名单      国庆节放假通知      2015年成人学士学位报考通知      复习考试安排      2015年上学期二阶段学习安排      工作安排      清明节放假通知      开学通知      上课通知      株洲天力锻业有限责任公司招聘信息      2015年5月成人高等教育学士学位外语水平考试报名工作通知      春节祝福      2014年下学期课程安排 (第二阶段)      2014年下学期第一阶段复习课安排      2014年成人高考重点时事      2014年下学期课程表(一阶段)安排      关于做好2014年11月成人高等教育学士学位外语水平考试报名工作的通知      学士学位申请表      2014年度成人高考考前复习指导课程表      毕业典礼      2015届(2013级)指导老师学生分配名单      2014年上学期期末复习、考试和毕业生论文答辩的通知      第二阶段课程安排      通知      放假通知      临时停课通知      2014年上学期课程表(第一阶段)      2014年5月成人学士学位外语考试报名      成教学士学位申请通知      开学通知      2014届论文指导老师安排      重要通知      2013年通过学士学位外语考试学生名单      2013年11月成人学士学位考试通知      2013年上学期第二阶段课程安排      土木工程、建筑工程技术专业毕业设计指导书      图像校对方法      2013届(2011级)论文指导名单(2012.11.19修改)      2013届(2011级)毕业论文指导老师学生分配名单      喜讯!热烈祝贺我校十位同学获得学士学位      试卷式样      新华社其他各省(自治区)分社照毕业证照片联系电话      毕业论文参考选题      毕业生登记表      湖南工业大学成人高等教育本科毕业生学士学位申请审批表      湖南工业大学成人高等教育本科学生学士学位授予工作细则      毕业生论文(设计)格式下载     
 
 
 
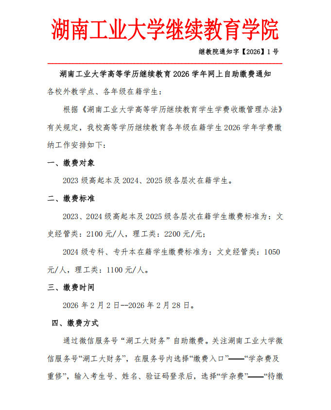
湖南工业大学高等学历继续教育 2026 学年网上自助缴费通知
发表日期:2026-1-27 11:34:45 阅读数:608 

 
 
 
湖南工业大学株洲函授站网校 中国高等教育学生信息网(学信网) 中华人民共和国教育部 中国学位与研究生教育信息网(学位网)
CopyRight(c) 2007-2026 Hngdzzhs.com All Rights Reserved.
版权所有:株洲市众兴培训学校 湖南工业大学成人高等教育株洲函授站 中文域名:湖南工大株洲函授站.com 云超科技提供技术支持
地址:湖南省株洲市中心广场天顺楼9楼 湘ICP备16019315号 

湘公网安备 43020302000150号